Organigrama

Organigrama

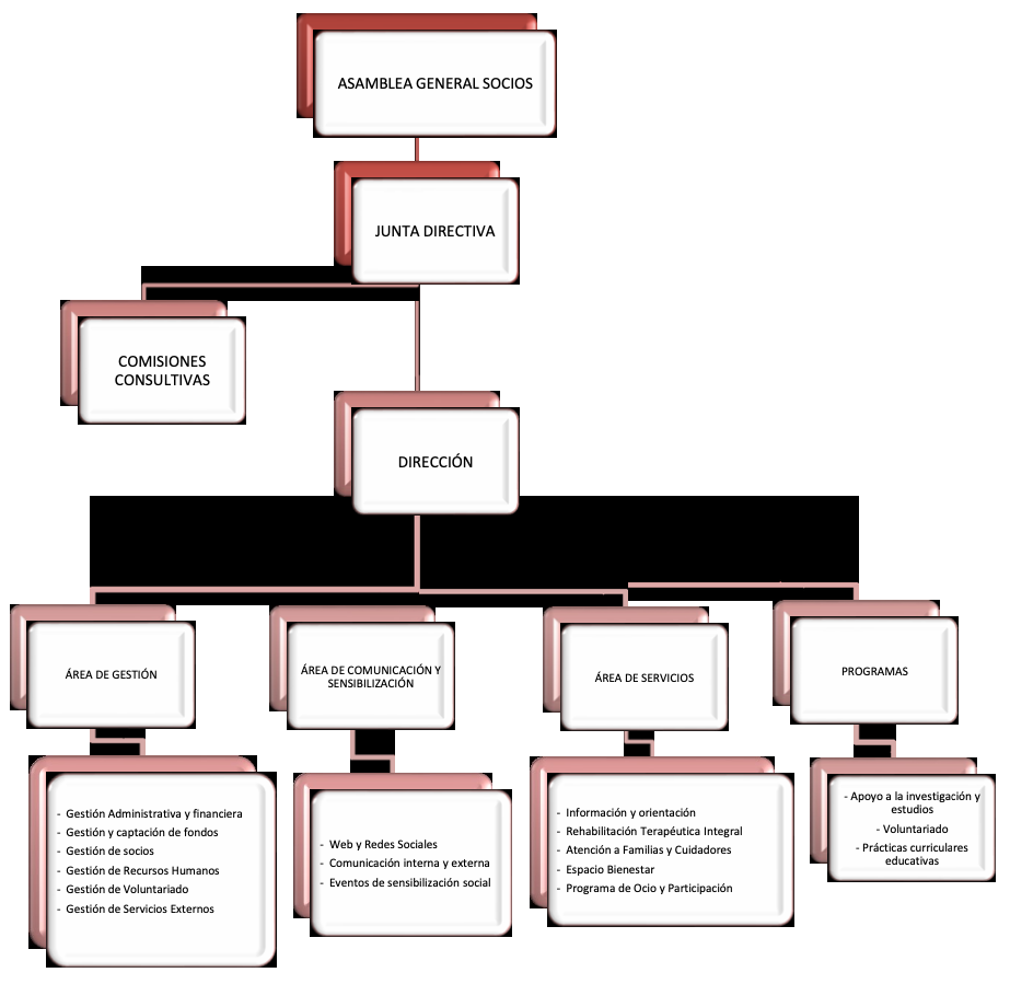
Organigrama funcional

Organigrama nominativo